À propos de la comptabilité analytique
La comptabilité analytique peut vous aider à comprendre les coûts d'exploitation d'une entreprise. Les informations de comptabilité analytique sont conçues pour analyser :
- Les types de coûts que votre entreprise engage.
- Où les coûts surviennent.
- Qui supporte les coûts.
En comptabilité analytique, vous allouez les coûts réels et budgétisés des opérations, des départements, des produits et des projets pour analyser la rentabilité de votre company.
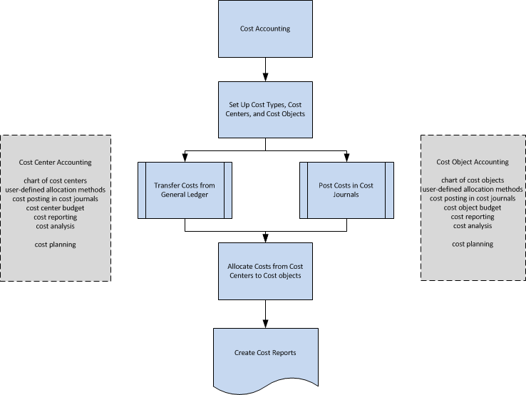
Flux de travail en comptabilité analytique
La comptabilité analytique comporte les composantes principales suivantes :
- Types de coûts, centres de coûts et objets de coûts
- Écritures de coûts et journaux de coûts
- Répartitions des coûts
- Budgets de coûts
- Rapports de comptabilité analytique
Le diagramme suivant illustre le flux de travail en comptabilité analytique.

Types de coûts, centres de coûts et objets de coûts
Vous définissez des types de coûts, des centres de coûts et des objets de coûts pour analyser quels sont les coûts, d'où ils proviennent et qui doit les supporter.
Tout d'abord, vous définissez un plan de types de coûts avec une structure et des fonctionnalités qui ressemblent au plan comptable général. Vous pouvez créer votre propre plan de types de coûts ou le faire en transférant le plan comptable général.
Les centres de coûts sont des départements et des centres de profit responsables des coûts et des revenus. Souvent, il y a plus de centres de coûts configurés en comptabilité analytique que dans toute autre dimension.
Les objets de coûts sont des produits, des groupes de produits ou des services offerts par une company. Ces objets sont les « produits finis » qui supportent les coûts.
Vous pouvez lier des centres de coûts aux départements et des objets de coûts aux projets de votre company. Via le grand livre général, vous pouvez lier les centres de coûts et les objets de coûts à n'importe quelle combinaison de dimensions.
Écritures de coûts et journaux de coûts
Les coûts opérationnels peuvent être transférés du grand livre général. Vous pouvez transférer automatiquement les écritures de coûts du grand livre général vers les écritures de coûts avec chaque comptabilisation.
Dans les journaux de coûts, vous pouvez comptabiliser des coûts et des activités qui ne proviennent pas du grand livre général ou qui ne sont pas générés par des répartitions. Par exemple, vous pouvez comptabiliser des coûts opérationnels internes, des frais internes ou des ajustements.
Répartitions des coûts
Les répartitions déplacent les coûts et les revenus entre les types de coûts, les centres de coûts et les objets de coûts. Les frais généraux sont d'abord comptabilisés dans des centres de coûts, puis imputés aux objets de coûts ultérieurement.
La base de répartition et la précision de la définition de la répartition influencent les résultats des répartitions de coûts. La définition de la répartition est utilisée pour affecter des coûts d'abord des soi-disant pré-centres de coûts aux centres de coûts principaux, puis des centres de coûts aux objets de coûts.
Chaque répartition consiste en une source de répartition et une ou plusieurs cibles de répartition. Vous pouvez répartir des valeurs réelles ou des valeurs budgétisées en utilisant la méthode de répartition statique basée sur une valeur définie.
Budgets de coûts
Semblable à la budgétisation dans le grand livre général, vous pouvez créer des budgets pour planifier les coûts sur une certaine période (un exercice fiscal, par exemple), qui peut être appliquée et comparée aux données de coûts réels.
Rapports de comptabilité analytique
La plupart des rapports et des statistiques sont basés sur les écritures de coûts comptabilisées. Vous pouvez définir le tri des résultats et utiliser des filtres pour définir quelles données doivent être affichées.
Conseil
Conseil:
Si vous disposez d'un environnement de production pour Business Central en ligne, vous pouvez cliquer sur l'identifiant d'un rapport dans le tableau suivant pour l'ouvrir dans l'environnement de production.
Le tableau suivant décrit les rapports financiers pour la comptabilité analytique.
| Pour ... | Ouvrir dans Business Central (CTRL+clic) | En savoir plus | ID |
|---|---|---|---|
| Analysez l'activité de coûts sur des périodes spécifiques, comme des mois ou des trimestres, en examinant les écritures de coûts comptabilisées regroupées par intervalles de rapport. Utilisez-le pour surveiller les tendances des coûts au fil du temps. | Relevé de compt. analyt. par période | À propos du relevé de compt. analyt. par période | 1123 |
| Décomposez les coûts totaux par catégorie, comme la main-d'œuvre, les matériaux et les frais généraux, pour analyser la contribution de chaque type de coûts aux dépenses globales. Utilisez le rapport pour comparer les proportions de coûts et identifier les domaines à optimiser. | Détails des types de coûts | À propos des détails des types de coûts | 1125 |
| Obtenez une vue synthétique des coûts totaux par dimensions comme les départements ou les centres de coûts. Utilisez ce rapport pour examiner les totaux de coûts, appliquer des filtres par période ou département, et identifier rapidement les postes de dépenses importants. | Relevé de compt. analyt. | À propos du relevé de compt. analyt. | 1126 |
| Comparez les coûts réels aux valeurs budgétisées pour identifier les écarts et améliorer les prévisions. Sélectionnez la période et la version de budget pertinentes pour analyser les domaines où les dépenses dépassent ou sont en deçà des attentes. | Analyse de compt. analyt. | À propos de l'analyse de compt. analyt. | 1127 |
| Examinez et validez les écritures de coûts comptabilisées en répertoriant les transactions journalisées avec les montants, les dates et les dimensions. Utilisez ce rapport pour tracer les comptabilisations de coûts, vérifier l'exactitude des données et préparer les documents d'audit. | Journal de compt. analyt. | À propos du journal de compt. analyt. | 1128 |
| Évaluez la façon dont les coûts sont répartis entre les centres de coûts, les objets de coûts ou les dimensions en utilisant des règles de répartition définies. Utilisez ce rapport pour comprendre la distribution des coûts et vérifier la configuration des répartitions. | Répartitions des coûts | À propos des répartitions des coûts | 1129 |
| Comparez les coûts réels aux montants budgétisés par centre de coûts pour identifier les écarts et améliorer la précision de la budgétisation. Utilisez ce rapport lors des cycles de planification ou des révisions de fin de période. | Relevé de compt. analyt./budget | À propos du relevé de compt. analyt./budget | 1133 |
| Analysez les soldes des comptes de coûts et des budgets pour appuyer la planification et le contrôle financiers. Utilisez des filtres comme l'exercice fiscal, le type de coûts ou la version de budget pour affiner l'analyse. | Solde de compt. analyt./budget | À propos du solde de compt. analyt./budget | 1138 |
Informations connexes
Comptabilisation des coûts
Rapports de comptabilité analytique
Finance
Terminologie en comptabilité analytique
Utiliser Business Central
Trouvez des modules d'apprentissage en ligne gratuits pour Business Central ici