Détails de conception : Flux entrant d'entrepôt
Le flux entrant dans un entrepôt commence lorsque des articles arrivent à l'emplacement de l'entrepôt de la société, qu'ils proviennent de sources externes ou d'un autre emplacement de la société. Vous pouvez recevoir des articles physiques et hors inventaire. Pour en savoir plus sur la réception d'articles hors inventaire, consultez Valider les articles hors inventaire.
En principe, le processus de réception des commandes entrantes comprend deux activités :
- Réceptionner les articles au quai, les identifier, les faire correspondre à un document source et enregistrer la quantité reçue.
- Ranger les articles en stock et enregistrer l'emplacement où vous les avez placés.
Les documents source pour le flux entrant d'entrepôt sont :
- Bons de commande
- Ordres de transfert entrants
- Commandes retour vente
Remarque
Remarque:
La production et les sorties d'assemblage représentent également des documents source entrants. Pour en savoir plus sur la gestion de la production et des sorties d'assemblage pour les processus internes, consultez Détails de conception : Flux d'entrepôt internes.
Dans Business Central, vous réceptionnez les articles et les rangez selon l'une des quatre méthodes décrites dans le tableau suivant.
| Méthode | Processus entrant | Réception requise | Rangement requis | Niveau de complexité (Pour en savoir plus, consultez Vue d'ensemble de la gestion d'entrepôt) |
|---|---|---|---|---|
| A | Valider la réception et le rangement depuis la ligne commande | Aucune activité d'entrepôt dédiée. | ||
| B | Valider la réception et le rangement depuis un document de rangement stock | Activé | De base : Commande par commande. | |
| C | Valider la réception et le rangement depuis un document de réception entrepôt | Activé | De base : Validation consolidée réception/expédition pour plusieurs commandes. | |
| D | Valider la réception depuis un document de réception entrepôt et valider le rangement depuis un document de rangement entrepôt | Activé | Activé | Avancé |
Le choix d'une approche dépend des pratiques de votre société et du niveau de complexité organisationnelle. Voici quelques exemples qui peuvent vous aider à décider.
- Dans un entrepôt fonctionnant commande par commande où la plupart du personnel d'entrepôt travaille directement avec les documents de commande, vous pourriez décider d'utiliser la méthode A.
- Un entrepôt fonctionnant commande par commande dont le processus de rangement est plus complexe, ou dont le personnel sépare ses activités de rangement du document de commande, peut utiliser la méthode B.
- Les sociétés devant planifier la gestion de plusieurs commandes peuvent trouver utile d'utiliser des documents de réception entrepôt, méthodes C et D.
Avec les méthodes A, B et C, la réception et le rangement sont combinés en une seule étape lors de la validation des documents comme reçus. Avec la méthode D, la réception est d'abord validée pour enregistrer l'augmentation de stock et indiquer que les articles sont disponibles à la vente. L'employé d'entrepôt enregistre ensuite le rangement pour rendre les articles disponibles au prélèvement pour les commandes sortantes.
Remarque
Remarque:
Bien que les rangements entrepôt et les rangements stock se ressemblent, ce sont des documents différents utilisés dans des processus différents.
- Le rangement stock utilisé avec la méthode B, tout en enregistrant les informations de rangement, valide également la réception du document source.
- Le rangement entrepôt utilisé avec la méthode D ne peut pas être validé et enregistre uniquement le rangement. L'enregistrement rend les articles disponibles pour un traitement ultérieur mais ne valide pas la réception. Dans le flux entrant, le rangement entrepôt nécessite une réception entrepôt.
Aucune activité d'entrepôt dédiée
Les articles suivants fournissent des informations sur le traitement des réceptions pour les documents source si vous n'avez pas d'activités d'entrepôt dédiées.
Configurations d'entrepôt de base
Dans une configuration d'entrepôt de base, le Rangement requis le bouton est activé, mais le Réception requise le bouton est désactivé sur la Fiche emplacement page pour l'emplacement.
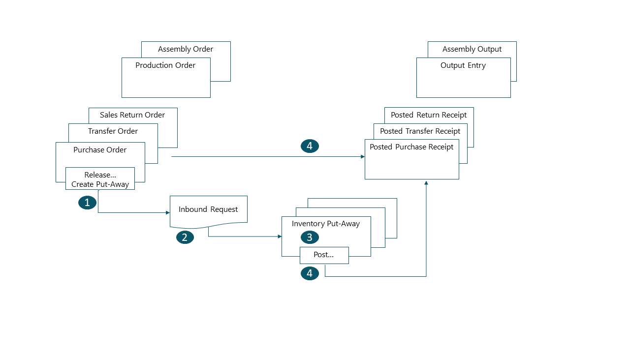
Le schéma suivant illustre les flux d'entrepôt entrants par type de document dans les configurations d'entrepôt de base. Les numéros dans le schéma correspondent aux étapes dans les sections suivant le schéma.
1 : Libérer un document source pour créer une demande de rangement stock
Lorsque vous réceptionnez des articles, libérez le document source, tel qu'un bon de commande ou un ordre de transfert entrant. La libération du document rend les articles disponibles au rangement. Vous pouvez également créer des documents de rangement stock pour des lignes commande individuelles, par mode pousser, en fonction des emplacements et des quantités à traiter.
2 : Créer un rangement stock
Sur l' Rangement stock page, par mode tirer, vous pouvez obtenir les lignes de document source en attente basées sur les demandes d'entrepôt entrant. Par mode pousser, vous pouvez également créer des lignes de rangement stock lors de la création du document source.
3 : Valider un rangement stock
Sur chaque ligne pour les articles qui ont été rangés, partiellement ou entièrement, remplissez Quantité puis validez le rangement stock. Les documents source liés au rangement stock sont validés comme reçus.
- Des écritures comptables article positives sont créées.
- Des écritures entrepôt sont créées pour les emplacements qui nécessitent un code emplacement sur toutes les transactions d'article.
- La demande de rangement est supprimée si elle est entièrement traitée. Par exemple, le Qté reçue est mis à jour sur la ligne de document source entrant.
- Un document de réception validée est créé, reflétant le bon de commande, par exemple, et les articles reçus.
Configurations d'entrepôt avancées
Pour utiliser une configuration d'entrepôt avancée, activez Réception requise le bouton sur la page Fiche magasin pour l'emplacement. Le Rangement requis le bouton est facultatif.
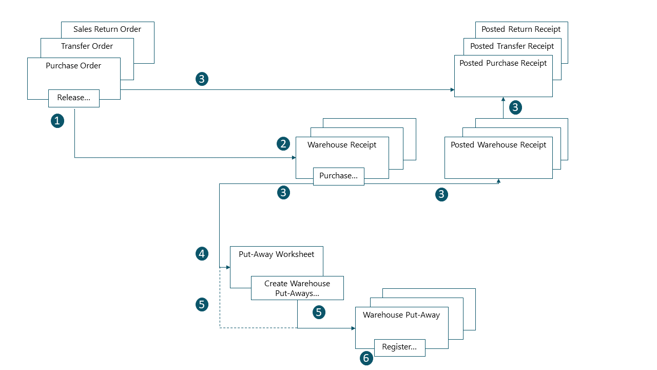
Le schéma suivant illustre le flux d'entrepôt entrant par type de document. Les numéros dans le schéma correspondent aux étapes dans les sections suivant le schéma.
1 : Libérer le document source
Lorsque vous réceptionnez des articles, libérez le document source, tel que le bon de commande ou un ordre de transfert entrant. La libération du document rend les articles disponibles au rangement. Le rangement contiendra des références au type et au numéro du document source.
2 : Créer une réception entrepôt
Sur l' Réception entrepôt page, obtenez les lignes de document source entrant. Vous pouvez combiner plusieurs lignes de document source dans un seul document de réception entrepôt. Remplissez Qté à traiter puis sélectionnez la zone et l'emplacement de réception, si nécessaire.
3 : Valider la réception entrepôt
Validez la réception entrepôt pour créer des écritures comptables article positives. Le Qté reçue est mis à jour sur la ligne de document source entrant.
Si les boutons Rangement requis le bouton n'est pas activé sur la fiche magasin, c'est là que le processus s'arrête. Sinon, la validation du document source entrant rend les articles disponibles au rangement. Le rangement contient des références au type et au numéro du document source.
4 : (Facultatif) Générer des lignes de feuille rangement
Obtenir les lignes de rangement entrepôt dans Feuille rangement basées sur les réceptions entrepôt validées ou les opérations qui produisent une sortie. Sur les lignes de rangement, spécifiez les informations suivantes :
- Les emplacements d'où prendre les articles.
- Les emplacements où ranger les articles.
- Le nombre d'unités à traiter.
Les emplacements peuvent être prédéfinis par la configuration de l'emplacement d'entrepôt ou de la ressource ayant effectué l'opération.
Lorsque tous les rangements sont planifiés et affectés aux employés d'entrepôt, générez les documents de rangement entrepôt. Les lignes de rangement entièrement affectées sont supprimées de Feuille rangement.
Remarque
Remarque:
Si les boutons Utiliser la feuille rangement le bouton n'est pas activé sur la fiche magasin, les documents de rangement entrepôt sont créés directement à partir des réceptions entrepôt validées. Dans ce cas, cette étape n'est pas nécessaire.
5 : Créer un document de rangement entrepôt
Créez un document de rangement entrepôt par mode tirer, basé sur la réception entrepôt validée. Vous pouvez également créer le document de rangement entrepôt et l'affecter à un employé d'entrepôt par mode pousser.
6 : Enregistrer un rangement entrepôt
Sur chaque ligne pour les articles qui ont été rangés, partiellement ou entièrement, remplissez Quantité champ sur la Rangement entrepôt page, puis enregistrez le rangement entrepôt.
- Des écritures entrepôt sont créées pour les emplacements qui nécessitent un code emplacement sur toutes les transactions d'article.
- Les lignes de rangement entrepôt sont supprimées if elles sont entièrement traitées.
- Le document de rangement entrepôt reste ouvert jusqu'à ce que vous enregistriez la quantité totale de la réception entrepôt validée correspondante.
- La Qté rangée est mis à jour sur les lignes de commande de réception entrepôt validée.
Tâches associées
Le tableau suivant décrit une séquence de tâches avec des liens vers les articles qui les décrivent.
| Au | Voir |
|---|---|
| Réceptionnez des articles dans des emplacements d'entrepôt avec une réception entrepôt pour un traitement d'entrepôt entièrement ou partiellement automatisé. | Réceptionner des articles |
| Rangez les articles commande par commande et validez la réception en une seule activité dans les configurations d'entrepôt de base. | Ranger des articles avec des rangements stock |
| Rangez les articles reçus de plusieurs achats, retours de ventes et ordres de transfert dans une configuration d'entrepôt avancée. | Ranger des articles avec des rangements entrepôt |
Valider les articles hors inventaire
Les employés d'entrepôt peuvent expédier et réceptionner des articles hors inventaire ainsi que des marchandises physiques sur les commandes vente et achat. Les articles hors inventaire sont des immatériels, comme les assurances ou les frais supplémentaires.
Les commandes vente et achat comportent souvent différents types d'éléments sur leurs lignes. Par exemple, les commandes peuvent inclure des articles du grand livre, des comptes et des immobilisations. Si vous utilisez des documents d'entrepôt pour gérer les articles physiques, vous pouvez également valider certains types d'articles hors inventaire. Voici des exemples de documents d'entrepôt :
- Rangements stock
- Réceptions entrepôt
- Prélèvements stock
- Expéditions entrepôt
Pour permettre aux employés d'entrepôt d'expédier et de réceptionner des articles hors inventaire, remplissez Compta. autom. hors-stock via entrepôt champ sur la Configuration ventes & à recevoir et Configuration achats et comptes fournisseurs pages. Le champ offre les options suivantes :
| Option | Description |
|---|---|
| Aucun | Ne pas expédier ni réceptionner les articles hors inventaire. |
| Joint/Affecté | Valider les frais annexes et autres lignes d'articles hors inventaire affectés ou joints à des articles physiques. Pour joindre des lignes hors inventaire à des articles physiques, utilisez Joindre à la ligne stock action. |
| Tous | Valider toutes les lignes hors inventaire du document source dès qu'au moins un article est validé par le document d'entrepôt. |
Remarque
Remarque:
La Terminer l'option dans le Avis d'expédition du champ de la commande vente a la priorité sur la sélection dans Compta. autom. hors-stock via entrepôt champ sur la Configuration ventes & à recevoir .
Informations connexes
Trouvez des modules d'apprentissage en ligne gratuits pour Business Central ici