Détails de conception : validation des ordres de fabrication
Similaire à la validation des ordres d'assemblage, les composantes consommées et le temps machine utilisé sont convertis et produits sous forme d'article fabriqué lorsque l'ordre de fabrication est terminé. Pour en savoir plus, accédez à Détails de conception : validation des ordres d'assemblage. Cependant, le flux de coûts pour les ordres d'assemblage est moins complexe car les coûts d'assemblage ne sont validés qu'une seule fois et ne génèrent pas de stock en-cours de fabrication. De plus, le coût des articles assemblés n'inclut pas le coût des articles hors stock.
Vous pouvez suivre les transactions qui se produisent durant le processus de fabrication par les étapes suivantes :
- Achat de matières premières et autres intrants de fabrication.
- Conversion en en-cours de fabrication.
- Conversion en stock de produits finis.
- Vente de produits finis.
Par conséquent, outre les comptes de stock ordinaires, une entreprise de fabrication doit créer trois comptes de stock distincts pour enregistrer les transactions aux différentes étapes de la production. Le tableau suivant décrit ces comptes
| Compte de stock | Description |
|---|---|
| Compte Matières premières | Inclut le coût des matières premières achetées mais pas encore transférées vers la production. Le solde du compte Matières premières indique le coût des matières premières disponibles. Lorsque les matières premières passent au service de production, le coût des matières est transféré du compte de matières premières au compte d'en-cours de fabrication. |
| Compte En-cours de fabrication (ECF) | Accumule les coûts engagés durant la production dans la période comptable. Le compte ECF est débité du coût des matières premières transférées depuis : * L'entrepôt de matières premières. * Le coût de la main-d'œuvre directe effectuée. * Les frais généraux de fabrication engagés. Le compte ECF est crédité du coût de fabrication total des unités terminées en usine et transférées dans l'entrepôt de produits finis. |
| Compte Produits finis | Ce compte inclut le coût de fabrication total des unités terminées mais pas encore vendues. Au moment de la vente, le coût des unités vendues est transféré du compte Produits finis vers le compte Coût des marchandises vendues. |
La valeur du stock est calculée en suivant les coûts de toutes les augmentations et diminutions, comme exprimé par la formule suivante :
- valeur du stock = solde d'ouverture du stock + valeur de toutes les augmentations - valeur de toutes les diminutions
Selon le type de stock, différentes transactions peuvent représenter des augmentations et des diminutions.
| Augmentations | Diminutions | |
|---|---|---|
| Stock de matières premières | - Achats nets de matières - Production de sous-assemblages - Consommation négative |
Consommation de matières |
| Stock de TEC | - Consommation de matières - Consommation de capacité - Frais généraux de fabrication |
Production d'articles finis (coût des marchandises fabriquées) |
| Stock de produits finis | Production d'articles finis (coût des marchandises fabriquées) | - Ventes (coût des marchandises vendues) - Production négative |
Les valeurs des augmentations et des diminutions sont enregistrées dans les différents types de stock fabriqué de la même manière que pour le stock acheté. Chaque fois qu'une augmentation ou une diminution du stock se produit, une écriture comptable article et une écriture comptable correspondante sont créées pour le montant. Pour en savoir plus, accédez à Détails de conception : Comptabilisation stock.
Les valeurs des transactions pour les marchandises achetées ne sont validées que sous forme d'écritures comptables article avec des écritures valeur associées. Les transactions pour les articles produits sont validées sous forme d'écritures comptables capacité avec des écritures valeur associées en plus des écritures comptables article.
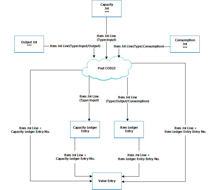
Structure de validation
La validation des ordres de fabrication dans le stock ECF implique la production, la consommation et la capacité.
Le diagramme suivant montre les routines de validation impliquées dans le codeunit 22.

Le diagramme suivant montre les associations entre les écritures résultantes et les objets de coûts.

L'écriture comptable capacité décrit la consommation de capacité en termes d'unités de temps, tandis que l'écriture valeur associée décrit la valeur de la consommation de capacité spécifique.
L'écriture comptable article décrit la consommation de matières ou la production en termes de quantités, tandis que l'écriture valeur associée décrit la valeur de cette consommation de matières ou production spécifique.
Une écriture valeur qui décrit la valeur du stock ECF peut être associée à l'une des combinaisons suivantes d'objets de coûts :
- Une ligne d'ordre de fabrication, un centre de charge ou de machine, et une écriture comptable capacité.
- Une ligne d'ordre de fabrication, un article et une écriture comptable article.
- Uniquement une ligne d'ordre de fabrication
Pour plus d'informations sur la façon dont les coûts de fabrication et d'assemblage sont validés dans la comptabilité, voir Détails de conception : Comptabilisation stock.
Validation de la capacité
La validation de la production depuis la dernière ligne de gamme de l'ordre de fabrication génère une écriture comptable capacité pour l'article fini, en plus de l'augmentation de son stock.
L'écriture comptable capacité est un enregistrement du temps consacré à la production de l'article. L'écriture valeur associée décrit l'augmentation de la valeur du stock ECF, qui correspond à la valeur du coût de conversion. Pour en savoir plus, accédez à À partir du journal de capacité.
Coût des ordres de fabrication
Pour contrôler les coûts de stock et de fabrication, une entreprise de fabrication doit mesurer le coût des ordres de fabrication car le coût standard prédéfini de chaque article produit est capitalisé au bilan. Pour en savoir plus sur les raisons pour lesquelles les articles produits utilisent la méthode d'évaluation Standard, accédez à Détails de conception : Méthodes évaluation stock.
Remarque
Remarque:
Dans les environnements qui n'utilisent pas la méthode d'évaluation Standard, le coût réel plutôt que le coût standard des articles produits est capitalisé au bilan.
Le coût réel d'un ordre de fabrication se compose des éléments de coûts suivants :
- Coût des matières réel ou coût des matières hors stock
- Coût de capacité réel ou coût du sous-traitant
- Frais généraux de fabrication
Ces coûts réels sont validés dans l'ordre de fabrication et comparés au coût standard pour calculer les écarts. Les écarts sont calculés pour chacun des éléments de coût de l'article : matières premières, capacité, sous-traitant, frais généraux de capacité et frais généraux de fabrication. Les écarts peuvent être analysés pour identifier les problèmes, tels qu'un gaspillage excessif dans le traitement.
Dans les environnements à coût standard, l'évaluation du coût d'un ordre de fabrication est basée sur le mécanisme suivant :
Lorsque la dernière opération de gamme est validée, le coût de l'ordre de fabrication est validé dans les écritures comptables article et défini sur le coût prévu.
Ce coût est égal à la quantité produite validée dans la feuille production multipliée par le coût standard copié de la fiche article. Le coût est traité comme un coût prévu jusqu'à ce que l'ordre de fabrication soit terminé. Pour en savoir plus, accédez à Détails de conception : Comptabilisation coûts prévus.
Remarque
Remarque:
Cette méthode de validation diffère de la validation des ordres d'assemblage, qui valide toujours les coûts réels. Pour en savoir plus, accédez à Détails de conception : validation des ordres d'assemblage.Lorsque l'ordre de fabrication est défini sur Terminé, vous facturez la commande en exécutant le Ajuster coûts - Écritures article traitement par lots. Par conséquent, le coût total de la commande est calculé sur la base du coût standard des matières consommées et de la capacité. Les écarts entre les coûts standard calculés et les coûts de production réels sont calculés et validés.
Informations connexes
Détails de conception : Évaluation stock
Détails de conception : validation des ordres d'assemblage
Gestion des coûts de stock
Finance
Utiliser Business Central
Trouvez des modules d'apprentissage en ligne gratuits pour Business Central ici